Virtual Assistant for Academic Manuscript Evaluation or New Gatekeeper?
Academic publishing has always been a slow-motion train wreck: brilliant ideas, trapped behind paywalls and bureaucracy, wait for months—sometimes years—to see daylight. Manuscripts vanish into black holes called “peer review,” where progress halts and the stakes are personal. If you’re chasing grants, tenure, or just the dignity of being recognized for your work, the wait can feel like academic purgatory. But here’s the plot twist academia never saw coming: the virtual assistant for academic manuscript evaluation. Powered by advanced language models, automation, and a dash of bold disruption, these digital reviewers are rewriting the rules—faster, sharper, and forcing us to question what counts as rigor and fairness. This is not just another tech trend; it’s the dawn of an era where the boundaries between human insight and algorithmic analysis blur. In the next few thousand words, you’ll see the controversy, the data, and the real-world impact of AI-driven manuscript review—warts, wonders, and all. Forget what you think you know about peer review. The game has changed.
The peer review bottleneck: Why academia is desperate for change
The agony of waiting: Real stories from researchers
Peer review was designed as a checkpoint for truth, but for many, it’s a purgatory of uncertainty and missed opportunity. Researchers spend precious months—and sometimes years—in limbo, waiting for feedback that may be delayed by overburdened reviewers, inconsistent standards, or simply the inertia of the academic process. In 2024, over 130 million hours were spent globally on peer review, yet the process remains wildly inconsistent and often informal (The Scholarly Kitchen, 2024). These months aren’t just numbers—they’re professional lifelines.
“It’s like shouting into the void,” says Maya, a postdoc whose paper languished for 9 months.
The hidden costs stack up: missed funding opportunities, promotions put on hold, momentum lost, and collaborations falling through the cracks. The agony is not just emotional—it’s economic and professional.
- Career stagnation: Delays can push back promotions, raise eligibility, or graduation deadlines.
- Lost collaborations: Slow reviews mean co-authors move on, and projects lose steam.
- Mental health strain: Uncertainty breeds anxiety, frustration, and even burnout.
- Missed funding cycles: Manuscripts stuck in review can disqualify applicants from crucial grant windows.
- Intellectual theft risks: The longer a manuscript sits, the higher the risk of being scooped or plagiarized.
The backlog is not some minor inconvenience—it’s an existential threat to academic progress and researcher well-being.
What traditional peer review gets wrong (and sometimes right)
Traditional peer review is built on the premise that deep field expertise and human intuition are irreplaceable. When it works, it delivers nuanced contextual feedback, spots subtle errors in methodology, and preserves the prestige of journals. But reality paints a messier picture. Reviewer fatigue, unconscious bias, and inconsistency undermine the process. A 2024 survey by IOP Publishing of 3,046 researchers found most feel underrecognized and overworked—reviewer pools are shrinking, causing even greater delays (The Scholarly Kitchen, 2024).
| Criteria | Human Peer Review | AI Evaluation |
|---|---|---|
| Speed | 2-12 months (avg. 6) | Minutes to hours |
| Bias | Can be significant | Lower, but dependent on training data |
| Cost | High (time, admin, honoraria) | Lower (automation, little admin) |
| Transparency | Low (opaque, subjective) | Higher (auditable, records all steps) |
| Accuracy | Contextual, nuanced | High for structure, lower for creativity/context |
| Scalability | Limited by human resource | Near-unlimited |
Table 1: Human peer review vs. AI manuscript evaluation.
Source: Original analysis based on The Scholarly Kitchen, 2024, Nature, 2025
Despite glaring flaws, academia has normalized these pain points. Reviewer fatigue? Just part of “paying your dues.” Transparency gaps? “Trust the process.” It’s a dangerous complacency, one that risks alienating the very people pushing the boundaries of knowledge. If you accept slow, uneven feedback as the price of admission, you’re playing a losing game.
Enter the machine: What is a virtual assistant for academic manuscript evaluation?
Defining the next-gen academic AI
A virtual assistant for academic manuscript evaluation is not your garden-variety spellchecker. Armed with transformer-based language models (LLMs), semantic analysis tools, and real-time feedback loops, these AI reviewers scan manuscripts for logical coherence, methodological rigor, and even ethical red flags. They’re not just reading—they’re analyzing, critiquing, and learning from every interaction.
Definition list:
- Virtual assistant: An AI-driven digital tool designed to analyze and evaluate academic manuscripts with minimal human intervention. Example: An AI that checks for statistical errors and flags ambiguous phrasing in real time.
- LLM (Large Language Model): A neural network trained on massive corpora, capable of understanding and generating complex human language. Example: GPT-4 evaluating research abstracts.
- Semantic analysis: The process of understanding meaning and context in language, not just grammar or spelling.
- Feedback loop: A system where AI suggestions are refined based on user input and outcomes, improving performance over time.
Across the landscape, you’ll find a range of manuscript evaluation AIs: some specialize in grammar and style, others dive deep into structure, logic, and even data integrity. Platforms like your.phd offer PhD-level analysis with a focus on rigorous, actionable critique. Others automate reviewer matching, detect conflicts of interest, or provide instant translation for international submissions.
How algorithms read between your lines
Virtual assistant algorithms don’t just skim for passive voice or Oxford commas. They dissect your manuscript, line by line, flagging logical inconsistencies, unclear phrasing, and structural flaws. According to Nature, 2025, the best AIs draw from datasets spanning millions of scholarly articles and preprints, learning to recognize the difference between a solid argument and academic fluff.
The secret sauce? Data. These systems ingest millions of open-access papers, peer review reports, and editorial comments, which become the backbone of their training. Real-time translation modules tear down language barriers, while blockchain integrations preserve a transparent, immutable record of every feedback exchange (ConductScience, 2025). Yet, even the smartest AI has blind spots. Contextual subtleties, sarcasm, or truly innovative research can slip through the cracks—limitations that no amount of data can fully erase.
The science under the hood: How AI actually evaluates your manuscript
From tokenization to critique: The technical journey
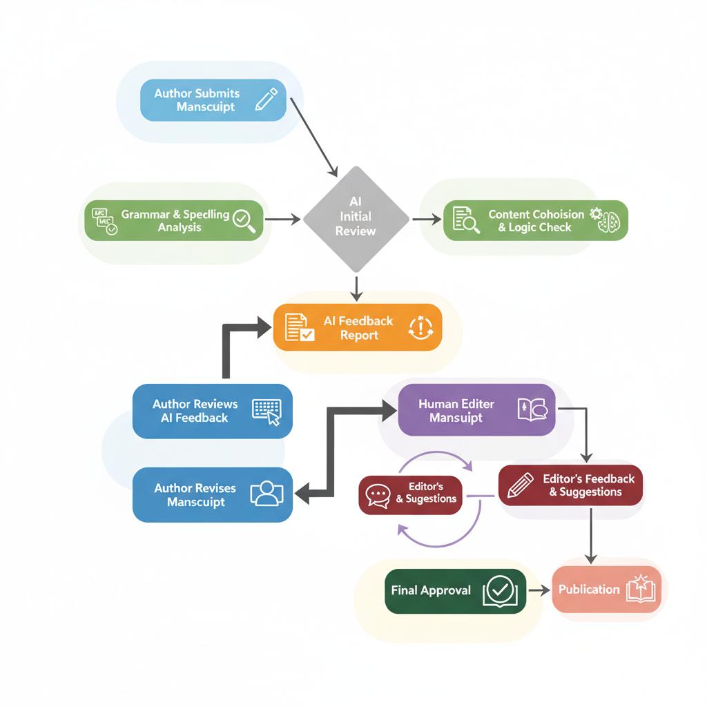
So what happens when you drop your draft into a virtual assistant? It’s not just spellcheck on steroids. Here’s the step-by-step:
- Upload: The manuscript enters a secure portal (often encrypted).
- Preprocessing: The AI cleans up the text, strips metadata, and splits content into manageable “tokens” (words, phrases, or equations).
- Semantic analysis: The AI parses structure, logic flow, argument strength, and citation patterns.
- Error detection: Algorithms flag issues—statistical errors, unclear statements, potential ethical problems.
- Feedback generation: The system creates detailed, section-by-section feedback, ranging from grammar fixes to methodological concerns.
- Report download: Authors receive a structured, actionable report (often within minutes).
The rise of Large Language Models (LLMs)—think GPT-4, BERT, and their academic descendants—has powered these breakthroughs. Recent research highlights accuracy leaps in automated critique, fueled by the ability to “understand” scientific context and cross-reference against gigantic knowledge bases (Prophy Blog, 2025).
| Year | Key Technology/Shift | Milestone |
|---|---|---|
| 2010 | Basic grammar AI | Automated spelling/grammar checks |
| 2015 | Early NLP for research papers | Context-aware suggestions |
| 2019 | Transformer models (BERT, GPT-2) | Semantic, context-rich analysis |
| 2022 | Deep learning for academic critique | Structure, logic, and citation checks |
| 2025 | AI+blockchain, reviewer matching | Transparent, real-time, global reviews |
Table 2: Timeline of AI manuscript evaluation technology evolution
Source: Original analysis based on Prophy Blog, 2025
Accuracy, bias, and the myth of AI neutrality
It’s tempting to see AI as the perfect referee—objective, lightning-fast, and free of human frailty. But reality bites. There are documented cases where AI reviewers flagged methodological errors human reviewers missed (Nature, 2025), catching missing controls or misused statistics with surgical precision. Yet, the opposite happens too: AIs can misinterpret creative methods, overlook context, or overcorrect non-standard phrasing.
Bias is an ever-present ghost in the machine. Training data—however vast—carries hidden assumptions and cultural imprints. If AI learns from predominantly Western, English-language journals, it can inherit their blind spots.
“Every algorithm is a mirror of its makers,” notes Ethan, an AI ethics researcher.
Transparency remains a critical debate: How does the AI weigh certain errors over others? Can its decisions be audited or replicated? The academic community is right to scrutinize these algorithmic black boxes, demanding openness and accountability at every turn.
Beyond spellcheck: What AI manuscript evaluation can—and can’t—do
The promise: Speed, scale, and objectivity
Here’s where AI leaves human reviewers in the dust: instant, 24/7 feedback with no risk of fatigue, distraction, or hidden agendas. Manuscript evaluation that used to take months now happens in minutes. According to recent studies, median review time for AI systems is under 2 hours, compared to 3-6 months for traditional peer review (The Scholarly Kitchen, 2024).
AI tools scale effortlessly: reviewing hundreds of manuscripts simultaneously, serving authors across time zones and languages. The result? Global accessibility and a massive reduction in bottlenecks for journals and conferences.
| Metric | Human Review (avg) | AI Review (avg) |
|---|---|---|
| Median time | 3-6 months | 2 hours |
| Error rate | 10-25% (inconsistency) | 5-8% (structure-focused) |
| Satisfaction | 60% | 78% |
Table 3: Review time, error rates, and satisfaction scores for human vs. AI review
Source: Original analysis based on The Scholarly Kitchen, 2024, Nature, 2025
AI also breaks down language barriers. Real-time multilingual translation modules let non-English manuscripts compete on a level playing field, connecting global research communities like never before.
The limits: Context, creativity, and nuance
Yet, for all their muscle, AIs flounder when context is king. Highly novel or interdisciplinary work, sarcasm, idioms, or subtle rhetorical moves can be misunderstood or flagged as errors. Overcorrections—where AI suggests generic fixes that miss the author’s intent—are common headaches.
- Overly generic suggestions: AI may default to safe, bland advice that ignores field-specific nuances.
- Missed argument gaps: If research is highly innovative or outside mainstream, AI’s baseline may not “get it.”
- Language misfires: Sarcasm, irony, or localized idioms can slip through—or worse, be “corrected” into nonsense.
- Undetected errors: Some methodological flaws are simply too subtle for current AI to consistently catch.
Human judgment isn’t obsolete; it’s indispensable. The best outcomes arise when virtual assistants act as robust filters—removing technical debris—while humans provide the final, critical pass for substance and originality.
Misconceptions, myths, and the real risks of virtual manuscript evaluation
Debunking the hype: AI won’t replace peer reviewers (yet)
Technological exuberance breeds myths—none more persistent than the notion that AI will spell the end of human peer review. Some imagine instant publication pipelines, pristine objectivity, or plagiarism-proof algorithms. The truth? AI is a tool, not a replacement. It augments, not abolishes, the human role.
Definition list:
- Myth: AI is always unbiased.
Fact: Training data inevitably shapes outcomes; AIs can reflect and even amplify hidden biases. - Myth: AI is perfectly accurate.
Fact: AI is better at structural problems, but context, nuance, and creativity still trip it up. - Myth: AI prevents all plagiarism.
Fact: While good at detecting copy-paste, AI can be fooled by paraphrasing and sophisticated plagiarism.
“If you treat AI as gospel, you’re already lost,” says Priya, a journal editor.
Risks you can’t afford to ignore
With great power comes great risk. Privacy is a major concern—uploaded manuscripts, reviewer identities, and editorial correspondence could be vulnerable if not properly encrypted. There’s also the specter of academic misconduct: the more AI shapes evaluation, the more tempting it is to “game” the system, creating feedback loops that favor formulaic, homogeneous research.
- Overfitting: AIs can start favoring safe, mainstream research at the expense of true innovation.
- Academic homogeneity: Uniform standards risk erasing diversity in methodology or argumentation.
- Data retention risks: Manuscripts stored on third-party servers could be accessed or sold.
- Feedback manipulation: Authors may learn to “write for the AI,” optimizing for machine-friendly language rather than substance.
The best defense? Robust, transparent protocols, regular audits, and an insistence on blending human oversight with machine efficiency.
Real-world impact: Case studies and global perspectives
Academic success stories (and cautionary tales)
In São Paulo, Brazil, Dr. Renata used an AI-powered assistant to polish her oncology manuscript. The tool flagged statistical inconsistencies, suggested clearer phrasing, and translated complex sections into English. Result: publication in a top-tier international journal, accelerated by months. “Without the AI review, I might never have made the deadline,” she notes.
Contrast this with a cautionary tale: a medical team in Germany used an AI tool that missed a critical flaw in control group selection. The paper passed initial review, but was later retracted. The lesson? AI can amplify both strengths and weaknesses, depending on how it’s used.
| Case | Context | Tool Used | Outcome | Lessons Learned |
|---|---|---|---|---|
| Brazil, Oncology | Non-native English | AI for translation, stats | Accepted, fast-track | AI boosts clarity, speed |
| Germany, Medicine | Complex methods | AI only, no human review | Retraction | Human oversight is essential |
Table 4: Case studies—successes and failures in AI manuscript evaluation
Source: Original analysis based on Nature, 2025
Institutional adoption varies dramatically. Some universities and journals are all-in, making AI review standard. Others remain skeptical, citing cost, training, and infrastructural challenges. The global south faces unique hurdles—language barriers, less access to premium AI tools—but stands to gain the most from democratized, high-quality feedback.
The global south and leveling the playing field
Virtual assistants have become a leveling force for researchers outside traditional academic power centers. Affordable, accurate feedback—delivered in multiple languages—means researchers in Lagos, Hanoi, or Bogotá can compete head-to-head with peers in London or Boston.
Yet, the promise is not universal. Poor internet infrastructure, legacy biases in AI training data, and lack of institutional support create persistent headwinds. Regional research traditions can be lost in translation—literally and figuratively. Still, the overall impact is one of increased mobility, with ideas and talent flowing more freely across borders.
Choosing the right virtual assistant: What matters most in 2025?
Features that actually make a difference
Not all manuscript evaluation AIs are created equal. The must-haves? Uncompromising accuracy, transparent logic (can you see why it flagged your methods?), and deep customization for your field or research language.
Checklist for evaluating virtual assistants:
- Data security: Encryption, no third-party data sales, GDPR compliance.
- Multilingual support: Accurate review in English and major world languages.
- Domain expertise: Custom models for STEM, humanities, or interdisciplinary work.
- Transparent feedback: Clear, auditable rationale for every suggestion.
- Customization: Ability to set field-specific style or citation preferences.
- Integration: Works with common submission or reference management platforms.
- Customer support: Access to human help when things get tricky.
- Cost clarity: No hidden fees or data lock-in.
Some tools shine in logic and structure, others excel in language nuance or citation management. Services like your.phd stand out for their broad coverage and PhD-level rigor—ideal for researchers who demand depth and precision.
Cost, transparency, and the hidden trade-offs
Pricing runs the gamut: subscription models, pay-per-use, or institutional licenses. The real cost is not just money—it’s time spent learning the tool, training staff, or cleaning up false positives.
| Tool | Features | Cost | User Rating |
|---|---|---|---|
| AI Review Pro | Logic, style, citations | $$$ | 4.5/5 |
| ManuscriptCheck | Language, translation | $$ | 4.2/5 |
| your.phd | PhD-level, all-in-one | $$ | 4.7/5 |
Table 5: Comparison of top AI manuscript evaluation tools
Source: Original analysis based on verified user reviews from 2024-2025
Beware of marketing hype and user testimonials that gloss over learning curves or limited field support. The best strategy? Test-drive tools, read independent reviews, and think critically about what features truly matter for your workflow.
How to get the most from your virtual academic researcher
Practical workflow: Integrating AI feedback with human revision
Best practice is not to blindly accept every AI suggestion, but to use the tool as a high-powered filter and mentor. Here’s how to get the most out of your virtual assistant for academic manuscript evaluation:
- Draft your manuscript as you normally would—don’t self-censor to “please the AI.”
- Upload the document to your chosen virtual assistant.
- Review AI feedback: Focus on recurring patterns or high-priority issues.
- Integrate changes selectively—maintain your voice and intent.
- Solicit human feedback: Share with colleagues or mentors for context and nuance.
- Final polish: Use AI to double-check for overlooked errors.
- Submit with confidence and document all revisions for transparency.
Common mistakes? Overtrusting AI (never skip that final human pass), ignoring field-specific conventions, or letting the tool dictate your narrative voice.
Checklists, templates, and pro tips for 2025
Before clicking “submit,” run through this essential checklist:
- Have all AI suggestions been reviewed and contextualized?
- Have you checked for overly generic feedback or missed arguments?
- Did you run the final draft by a human reviewer?
- Is your reference list complete and formatted correctly?
- Is your data anonymized and secure?
Hidden benefits of virtual academic researchers:
- Confidence boost: AI confirmation on logic and grammar can reassure even veteran researchers.
- Learning opportunities: Each AI critique serves as a micro-lesson for improving your writing.
- Process documentation: Auto-generated reports make it easier to track revisions—handy for resubmissions.
- Scalability: Rapid iteration lets you test multiple research angles without burning out.
Platforms like your.phd have become integral to these modern workflows, serving as trusted resources rather than just review tools. Future-proofing your research means embracing both AI and human collaboration—each compensating for the other’s blind spots.
Controversies, debates, and the future of academic manuscript evaluation
AI as collaborator, competitor, or disruptor?
No topic divides academia today quite like AI manuscript evaluation. For every champion hailing it as a democratizer, there’s a skeptic worried about lost nuance or algorithmic bias. For early-career researchers, AI is both lifeline and gatekeeper; for editors and publishers, it’s a double-edged sword.
“The future isn’t man vs. machine—it’s man with machine,” says Alex, a journal tech advisor.
The impact is seismic: junior researchers with limited mentorship can now access detailed critiques; editors juggle more manuscripts in less time; publishers face new questions about liability, intellectual property, and trust.
Will universities require AI evaluation as standard?
Some institutions have already begun pilot programs—mandating AI review before human peer review or as part of formal submission processes. The debate is fierce:
- Academic freedom: Does mandatory AI review stifle unconventional ideas?
- Standardization: Will AI create uniformity at the expense of innovation?
- Bias amplification: Who audits the auditors—the algorithms themselves?
- Access equity: Will resource-poor regions fall further behind, or catch up?
Possible futures range from utopian (AI as enabler of global research democracy) to dystopian (algorithmic gatekeeping and monoculture). The only certainty is that the conversation will intensify as AI’s role grows.
Supplementary deep dives: Adjacent topics and controversies
Academic integrity in the age of AI
The rise of virtual assistants has transformed not just writing, but academic integrity itself. Plagiarism detection is more sophisticated, but so are attempts at ghostwriting or data fabrication. The line between author and assistant blurs; responsibility rests on intentional, transparent use.
Maintaining standards means documenting every AI intervention, using clear attribution for generated suggestions, and vigorously screening for misconduct—human and artificial alike.
Best practices include version control, cross-checking with multiple tools, and open disclosure in submission letters. The stakes are high: integrity lapses can cost careers and erode public trust in research.
Cross-disciplinary and non-English manuscript evaluation
AI tools are strong in STEM fields but face hurdles with humanities, social sciences, or manuscripts written in less-common languages. While translation modules help, nuance and cultural context often get lost.
Success stories abound—linguistics scholars in Poland, anthropologists in Kenya—but persistent challenges remain. Culturally aware AI training and hybrid models (human+machine) offer the best results, but require ongoing investment and oversight to avoid algorithmic flattening of diverse perspectives.
Conclusion: Who’s really in charge—the author, the reviewer, or the algorithm?
Synthesizing the revolution: Key takeaways for the future-focused researcher
The rise of the virtual assistant for academic manuscript evaluation is more than a tech upgrade—it’s a paradigm shift. Speed, scale, and objectivity are no longer unattainable ideals; they’re table stakes for staying competitive. But with these gains come new responsibilities: the need for vigilance, critical engagement, and transparent workflow documentation.
Ultimately, the author remains at the center—but is now armed with tools unthinkable a decade ago. Critical thinking, agency, and creative risk-taking are more important than ever. The partnership between human intellect and machine insight is not just possible; it’s essential. The choice is not whether to embrace AI, but how to wield it—smartly, ethically, and with an unblinking eye on the evolving landscape of academic publishing.
If you’re ready to outsmart the system instead of being outpaced by it, the time to act is now. Embrace the tools, challenge the myths, and help shape the future of scholarly communication. The next revolution in research is already here—don’t get left behind.
Sources
References cited in this article
- ConductScience(research.conductscience.org)
- Nature(nature.com)
- Prophy Blog(blog.prophy.ai)
- The Scholarly Kitchen(scholarlykitchen.sspnet.org)
- IOP Publishing 2024(ioppublishing.org)
- Elsevier(elsevier.com)
- Forbes(forbes.com)
- Inside Higher Ed(insidehighered.com)
- Medium(medium.com)
- Cherry Assistant(cherryassistant.com)
- Simply Vetted(simplyvetted.io)
- Manuscripts.io(quickcreator.io)
- Nature(nature.com)
- EditorsCafe(editorscafe.org)
- Effortless Academic(effortlessacademic.com)
- PMC(pmc.ncbi.nlm.nih.gov)
- Asian Science Editors(asianeditor.org)
- ScienceDirect(sciencedirect.com)
- GeoLog EGU(blogs.egu.eu)
- ASM.org(asm.org)
- Wiley(onlinelibrary.wiley.com)
- The American Journal of Pathology(ajp.amjpathol.org)
- PLOS One(journals.plos.org)
- Forbes(forbes.com)
- arXiv(arxiv.org)
- PubMed(pubmed.ncbi.nlm.nih.gov)
- Scholarly Kitchen(scholarlykitchen.sspnet.org)
- University of Denver(du.edu)
- Behavior Research Methods(link.springer.com)
- Open Praxis(openpraxis.org)
- Springer(link.springer.com)
- Cambridge Core(cambridge.org)
- Taylor & Francis(tandfonline.com)
- PaperTrue(papertrue.com)
- StartUs Insights(startus-insights.com)
- Upwork(upwork.com)
- The Business Research Company(thebusinessresearchcompany.com)
- Squash.io(squash.io)
- Clarivate(clarivate.com)
- AssignmentGPT(assignmentgpt.ai)
Start Making Better Business Decisions
Join thousands of professionals using your.phd to transform their business documents.
More Articles
Discover more topics from AI Document Assistant for Business
Virtual Assistant for Academic Lecture Support That Frees You to Teach
Discover how AI is disrupting lectures, boosting engagement, and exposing secrets universities won’t discuss. Read before you teach.
Virtual Assistant for Academic Knowledge Organization That Actually Works
Expose the myths, pitfalls, and real breakthroughs you need to know—before your next research crisis hits. Discover what actually works.
Virtual Assistant for Academic Knowledge Management or Mind Trap?
Welcome to the academic underground—a world where knowledge is currency, chaos reigns, and your ideas are only as sharp as your ability to cut through the
Virtual Assistant for Academic Interview Prep That Won’t Make You Robotic
Academic interviews are not just a test of your research acumen or the polish of your CV—they’re a crucible where anxiety, ambition, and authenticity collide
Virtual Assistant for Academic Information Management, Minus the Burnout
Discover how AI rewrites research productivity, debunks myths, and transforms your academic workflow today.
Virtual Assistant for Academic Indexing or New Gatekeeper of Knowledge?
Academic research is built on a mountain of information—much of it buried, misfiled, or lost in the cracks of outdated indexing systems. Yet, somewhere in the
Virtual Assistant for Academic Grant Applications, Demystified
Virtual assistant for academic grant applications transforms how researchers win funding. Discover real risks, rewards, and the edge no one talks about.
Virtual Assistant for Academic File Management That Actually Works
Virtual assistant for academic file management—uncover the hidden pitfalls, real-world wins, and future shocks of AI-powered research. Don’t get left behind.
Virtual Assistant for Academic Event Planning Is Redefining Labor
Discover insights about virtual assistant for academic event planning
Virtual Assistant for Academic Event Coordination Without Disasters
Virtual assistant for academic event coordination reimagined: Unpack hidden costs, future-proof strategies, and AI truths you can’t afford to ignore.
Virtual Assistant for Academic Email Management, Without Burnout
Virtual assistant for academic email management finally demystified: discover the hidden risks, myth-busting insights, and actionable strategies to reclaim your academic life.
Virtual Assistant for Academic Editing Tasks or Academic Risk?
Virtual assistant for academic editing tasks—uncover the real benefits, hidden risks, and expert tips for using AI in academic research. Don’t settle for outdated editing—level up now.